
大阪市平野区平野東の住宅街の片隅に「赤留比売命神社」(あかるひめのみことじんじゃ)が鎮座していました。

祭神は社名の通り、「赤留比売命」(あかるひめのみこと)となっており、中世には「三十歩神社」(さんじゅうぶじんじゃ)と称されたといいます。

三十歩神社の名前の由来には、室町時代の応永年間に旱魃があり、雨乞いの際に法華経三十部を読経し霊験を得た為とする説、当時の境内地の広さが三十歩あった為とする説などがあるようです。

現在の当社は、杭全神社の末社となっていますが、かつては住吉大社の末社だったとのこと。
住吉神はオキナガタラシヒメ(神功皇后)によって再興されましたが、本来は秦族の星神だったと思われます。

当社の由来では、アカルヒメも渡来神であるとしておりますが、その出身国は秦国ではなく新羅となっています。

アカルヒメは、新羅(辰韓)の皇子「天之日矛」(あめのひぼこ)の妻であると『古事記』に記され、『日本書紀』では意富加羅国王の皇子「都怒我阿羅斯等」(つぬがあらしと)の想い人として同一のエピソードが記されます。
『摂津国風土記』逸文には、このアカルヒメと思われる話として、「応神帝の時代に新羅にいた女神が夫から逃れて筑紫国の”伊波比の比売島”に住んでいたが、ここにいてはすぐに夫に見つかるだろうとその島を離れ、難波の島に至り、前に住んでいた島の名前をとって”比売島”と名附けた」と記されています。

『古事記』では、アカルヒメは「難波の比売碁曽の社に坐す」と記されており、その比定社が2社存在します。
しかし『延喜式神名帳』では下照比売社が比売許曽神社であると記し、阿加流比売命を祀る赤留比売神社は住吉郡に記されていることから、当社が本来のアカルヒメの社である可能性も高いと思われます。
実際に「難波の比売碁曾社」に相当する大阪市東成区東小橋の比売許曽神社の祭神は現在、大国主の娘の下照比売命とされていました。

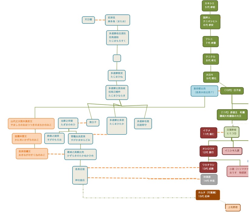
しかしそもそも、アメノヒボコの本家たる但馬国一宮の「出石神社」(いずしじんじゃ)では、多遅摩之俣尾(たじまのまたお)の娘の「前津見」(さきつみ/麻多烏)を娶って子孫を儲けたと伝えられ、アカルヒメの話は一切語られることはありません。
富家伝承でも語られれないアカルヒメは、本当は実在していないのではないか。

そんなふうに思っていたこともありましたが、豊国の姫島、吉備の姫社神社を旅して回った僕は、少なくともアカルヒメのモデルとなった姫君はいるのではないかと考えるようになりました。
僕が考えるのは、アカルヒメは新羅の姫ではなく、越智族の姫ではなかったか、と。

アメノヒボコの子孫には、タジマの何某という名が続きますが、そこに突如オキナガタラシヒメ(息長足姫)が登場します。

このいかにも長命な印象の名前は、但馬系の母「葛城之高額比売」(かずらきのたかぬかひめ)ではなく、父方の「息長宿禰王」(おきながのすくねのみこ)から受け継いでいました。
では、息長宿禰王の系図を遡っていくと、磯城・大和王国10代大君であるヒコイマスに嫁いだ和邇氏の遠祖「袁祁都比売」(おけつひめのみこと)に行き着きます。
このヒコイマス大君に嫁いだ別の姫として、天之御影神の娘であり、磯城・和邇王朝11代・彦道主大君の母「息長水依比売」(おきながのみずよりひめ)がいますが、このお二人は同一人物なのではないでしょうか。

そしてこの姫君こそが、アカルヒメのモデルではないかと思うのです。

narisawa110
アカルヒメ。追いかけていくと七夕からあら不思議、ニギハヤヒになっちゃうアカルヒメww
主要な神社を繋げると、筑紫のそれからつなげると、あら不思議の日本海側ではなく、東征ルートになります。このルートはなんと万葉集と、そこに出ている摂津国風土記になります。おお、人麻呂さん、最初は頑張って書こうとしたのですね。だがしかし初出が応神天皇ww歴史の転換点です。
応仁期、新羅に女神がおり、筑紫の伊波比の姫嶋に赴き暫く留まる(大分県比売語曽神社)(伊和大神とヒボコは戦争状態になっていますね)
この島は新羅から遠くは無い、前の夫が追いかけてくるかも(万葉集+風土記ww)→瀬戸内海の姫社(ひめこそ)社神社(かつてはヒボコを祀っていたらしい)→摂津に到着。筑紫の姫嶋から由来して比売の松原(意味不明)そこでなぜか下照姫にジョブチェンジしてしまうww
大阪府の神社史資料にも、比売許曽神社社伝においては・ツヌガアラシトの乙女が難波にたどり着いた。・比売許曽神となる。・しかれど定かならぬ(驚きの関西弁語尾、知らんけど発動ww)
もうひとつ福岡には恐ろしい通行人を半分アレした姫古曽神社があり、媛社神社(七夕神社)とセットになっています。(豊前風土記)何で証拠の相似性ww播磨侵攻したヒボコを投影しているとしてもルートが逆になっています。ほんでもって媛社神社の神様は由緒よりニギハヤヒwwwまさかの男体化であります。ただし、幡が落ちた古事により別の神社を表している様です。
ヒボコは確か、いきなり但馬ではなく、長門の伊都的な名前の処に行ったんでしたっけ。どうもこの姫様のルートは東征ルートで間違いなさそうなので、但馬君、出石君のどちらの出自でもない様です。
物部東征のルート、タジマノモリのルートを時代設定を変えて書いたのかもしれませんね。第一次物部東征の物部氏に開戦のタイミングを騙され単独侵攻になったエピソードと合わせれば、追いかけていったヒボコ族の話と繋がる気がします。
正直、記紀に書かれる予定が梯子を外されてどうでもよくなったという、私的瀬織津姫的な何かを感じるのがアカルヒメであります。
おっしゃる通り、アカルヒメのエピソードは丸パクリだと思っています。なので、彼女は架空の人物ではないかと考えていましたが、だんだんとモデルはいたのではないかと考えを改めるようになりました。
確かに彼女は瀬織津姫的な要素があり、先のオオゲツヒメに繋がるものを感じています。
narisawa110
記紀は消し飛ばした時代に同じような事を繰り返して当てはめて書いていると書きました。
それぞれに上書きしたり、昔に飛ばして大彦やらナガスネヒコやらにしたりですが、中身は結構空っぽだったりすることになってしまいますが時には素直に受け取るのも良しとしましょう。
さて、スサノオに切られた、四国説の人が大好きなオオゲツヒメですが、この系図に出て来てる気がw
おけつひめのみことwww
先代公事本紀の謎の登美家の人物、アタカタスですが、系図を並べるとクニオシヒト辺り。基本的に和邇氏はクニオシヒトからの分岐で、つまり天御蔭の子としてはちょうど4代消えています。これが卑弥呼の時代までのヒボコ系図や、彦ホホデミからナギサタケまでのあいだのように4代ほど同じような消され方をしているような気がしてならないのです。たしか先代旧事本紀では、アタカタスだけ奥方が書かれていない気がします。また大彦の母である登美家のクニアレ姫の妹さんはハエイロドさんで、この人は記紀上は確か淡路島に居た事になっています。
私は少なくとも本物の欠落した歴史が最低でも読み取れる4代分存在すると思っています。この時期に入ってしまった歴史は基本は消され、あるいはどうしてもの場合は適当に後付けの話にされ、ヒボコが垂仁の時にどうとか、ツヌガアラシトが崇神の時にどうとかの分かれた話で記述されたと考えます。
つまり、これが「代数の間延び」に関する事柄だと考えます。
17代山崎タラシから逆算して50年を設定すると丁度紀元前670年くらいになろうかと。これを出雲歴でない25年に設定すると紀元前335年。よく考えたら出雲史前7世紀も倍歴で考える必要がありましたね。
それでも間延びするわけですから、実際にベースとなる何か分からないですが道標となる何らかの書類や口伝でも、記述の無い、若しくは採用しないと決めた歴史の情報があるのかもしれません。例えば大王3代から4代の間のスキトモまでの間は数十年、出来事が空いているいてる気がします。
私は出雲口伝の残され方ですが、まるっきり言葉だけだと統計的には数理学上10%も残らないはずなのだそうです。このベースとなる何らかの設定や歴史が道標となり、付属する実際の歴史を思い出しやすい形で記憶してきた。つまり、記紀に影響して同じように消えてしまっている部分があると推測しています。同じ時期にタネヒコやらワケやらが出てきたり遡って物部とつく前の時代の人物に物部がついたりするのは共通性を感じます。
確かに4代分消えていると考えると、辻褄が合いそうですね。
僕はオケツヒメはミケツヒメ(御食神)かなと思っていましたが、オオゲツヒメ、大月姫、なるほど何やら匂ってきますね😊
narisawa110
>僕はオケツヒメはミケツヒメ(御食神)かなと思っていました
いえ、まさにそれです。大いに支持いたします。つまり、太田氏の大王、大御食持。これが消された事を暗示している説を提言いたします。四国の加茂地籍は太田氏に由来すると私は推測いたします。太田氏は、月の卑弥呼、豊をバックアップし、最終的にご遺体も引き受けた一族と思われます。
記紀上は倭国大乱期の淡路には登美家のハエイロドが居ました。太田氏も展開していた可能性は当然にあります。
さてさて登場の八倉比売神社(旧杉尾明神社)です。あの神社の本当の名前は「大御和神社」なんです。大神神社の鳥居から見た三諸山と、八倉姫神社から見た気延山の風景はほぼ同一と言ってよいほどに通っていますお。本当の祭神は大物主さんだそうです。「出典:大日本地名辞書」
今の八倉姫神社は延喜式も無視の勝手に神宮号を名乗ったり延喜式大社の筈が勝手に明神大社も名乗っているもう色々おなか一杯の神社なんです。
「天岩戸別八倉比売大神御本紀」は古書に見られるオウ氏などの、オ・ヲが混用されており偽書と認定されています。
おお、これは衝撃の事実ですね。太田氏がでてくるとは。大御和神社、なるほど。。
そう言えば、ヤタガラスは二度導いたのではと、以前おっしゃってましたね。