
長野市松代の妻女山の山麓、とても分かりにくいところに「會津比賣神社」があります。

よみは「あいづひめじんじゃ」だと思いますが、「かいづ」と読ませる風もあるようです。

「赤々と日はつれなくも秋の風」
元禄2年(1689年)7月、『奥の細道』で金沢から小松へ向かう途中に松尾芭蕉が詠んだ句です。

妻女山は永禄4年(1561年)の第四次川中島合戦の折り、上杉謙信が陣を設けた山なのだそうです。
ここから川中島平は一望でき、海津城の動静を伺い知ることができたとのこと。

神社周辺の松代一帯は古来「海津」(かいづ)と呼ばれており、松代城も海津城と呼ばれていたといいます。

今にも消え入りそうな参道を歩くと、

「上杉謙信公鞍掛松の碑」なるものが脇にありました。
謙信が乗馬の鞍を掛けたと言われる松の木があったのだそうです。

初代の松は寿命で朽ちてしまい、今は別の松が立っています。

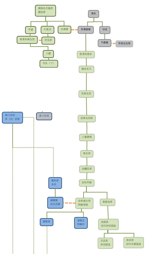
ところで当社祭神の會津比賣って誰なんだろー?
長野で會津、何となくではありますが、会知早雄の「会知」(おうち・おおぢ)と関連があるのかな、と思っていました。

すると、当社由緒を調べて驚きました。
祭神の「會津比賣神」は、タケミナカタの子「出早雄」の娘とされ、初代科野国造の「武五百建」の妻とされていました。
これは『松代町史』にも同じことが記されています。

「武五百建」は阿蘇神社の祭神「健磐龍」と同神であると考えられます。
つまり會津比賣は会知早雄の娘「会知早比売」である可能性が高いということです。

由緒にある會津比賣の父・出早雄は、確かにタケミナカタの息子であり、母親は八坂刀売であると思われます。
しかし会知早比売とは時代が合わず、ここで伝えられる出早雄は会知早雄のことであろうと推察されます。
会知早雄も出早雄と洩矢族・多満留姫の子孫ですので、偉大な先祖の名を頂いたのかもしれません。

しかしそうなると、會津比賣は阿蘇津姫のことである、ということになります。
なぜ阿蘇の姫神が当地に祀られるのか。

會津比賣神は、貞観8年6月に従四位下を授かっているそうです。
『松代町史』によると、当時の埴科郡の大領は、金刺舎人正長であったと云います。
金刺氏と言えば健磐龍と阿蘇津姫の子「健稲背」の子孫で、諏訪大社下宮の大祝となった一族です。

健稲背は母の実家に戻り、そこの国造家となったのでしょう。
彼、もしくはその子孫が当地に、母神会知早比売を會津比賣として祀ったというなら、話が繋がります。

しかしその後、金刺氏の権力の失墜、戦国時代に上杉謙信の敵将「武田信玄」の兵火にあい、当社は衰退していったと思われます。
今は妻女山の麓に小さく再建され、ひっそりと長野の町を見守っているのです。

narisawa110
例の長者の伝承は大きく分けて二つ。
社伝によると、①布勢氏が祖神・大彦命を祀った古社。布勢氏は「阿倍氏」とともに大彦命を祖とし、北信濃を含む北陸道に敷衍したという。
また、一説には天平年中更級郡の大領外従五位下勲十二等高橋朝臣國足が創建したとも。
社伝によると、大彦命は本貫を瀬原田の長者窪へ移し、その地で薨じられたという。
つまり、安倍が入ってたら正に会津かと。そして中野には畿内式の青銅器。私はきっと大彦は息子と会えたのだと思いたいw
①の国語の解釈で、共に、がどちらにかかるかで大事件と化しますww
布勢と阿部が出会ったから、會津と🤔
narisawa110
中野市の畿内式銅鐸、塩尻市の三遠式銅鐸
出土状況からすると何気に我が長野県が会津になってるといえなくも無いww
その解釈もアリですね。
蛇足ですが、辰野町に三輪神社があります。確か、諏訪の宮司経験者に三輪さんが居たと記憶して居ます。
つまり、大和を起点として、伊勢津彦ホヒホヒ系図の考え方に近い阿波やニウの岩戸別信仰が、二つのルートを通って、信濃で袋とじになってる構図になりますね。
narisawa110
今赤面しながら先生の作られた系図を見てまして🥵
タマル姫のすぐ下に長国国造家のタケミナさん出てるしwww
ここで私のタワ事で鼻ほじしながら、片倉部の上に守屋を持ってきて、洩矢の方にミナカタを持ってくると、あら不思議、ちゃんとタケミナさんが事代主の系図になります(本当はもう少し工夫が必要でしょうか?。守宅と守達が同一人物かなど)
イズハヤがカイズや会知になり、物部化すると、おおっとー高千穂が背負われて信濃にやってきましたよ〜ww
昔の部民は、必ずしも単一の士族ではないらしく、隣のグンマーに物部が多いのは、むかし武烈だか誰かがグンマーで物部を募集したんだそうです。
我々が思う物部は、トオチネが解部と物部を掌握してからの視点だと思います。そうするとグンマーの弓削氏が実は人材募集のリクルートという考えを取り入れるのであれば忌部氏でも物部にはなれるということになります。弓削氏が物部か忌部氏か区別は曖昧になりますね。
僕の系図も、まだ半信半疑でこれでいいのかーと試行錯誤しながらの途上のものですので。
現存する諸書の系図も、どこまで正確なのか線引きが難しいです。
nariswawa110
うふふふふ、長野にも会津があった説に一票♪
大日本神祇誌には村雲の妃とする変な記述になっていますが、基本はカイズの発音がメジャーです。
伊豆だったり伊都だったり、伊志の字があてられますが、面白いことに、諏方の御子神が県外で祭られるケースがあります。
それが静岡の淡海國玉神社の須波若御子神社(なんと式内社ww)更には徳島においては阿波国の式内社「天村雲伊自波夜比売神社二座」に比定される天村雲神社の祭神に伊志波夜比売命(いじはやひめのみこと)があり、御子神としては結構出張しています。
ヌナガワワケの子孫とは結婚できそうな気がするんですけどね。
結局品の国造の八井耳説は現在では否定されており、国造が建てたとされる推定・信濃の国惣社、科野大宮社もメインの祭神がオオナムジと事代主、相殿神にミナカタで、天孫成分は一切なし。
信濃の国からは、密かに阿波に神様が流れて行ってるようで、その設定だとやっぱりミナカタは阿波からは来てないのかなぁ・・鎌は入ってきてるんですけどねぇ。
流れの向きも重要ですよね。
最近、大元出版にも関わってあったというBruchollerieさんという方から、諏訪と高千穂の関係について、色々と教えて頂いてます。まだ十分理解できていないのですが、かなり面白い話です。
narisawa110
なん・・・だとww諏訪のどこに高千穂成分がw
でも西都原辺りなら、筑摩の呼び方からすればちょっとぐらい関係ある・・とイイな。
じゃあ言っちゃいますか。
にゃま台国は諏訪にあった。
バッチリ極まりました⭐️
なにっ!諏訪のくせににゃま意気な😺